2012年の音楽生活
オールズモビル トロネード 1966年




こうしてみると無駄に長い気もする。少し前後をカットすると格好のいいクーペになる。
元日はお屠蘇は形だけにして夕食時にワインを頂いた。このほうが自由度が高く、気持ちもわるくならないで
済む。
一日はDVD-Audioを二日はLPを三日はSACDを聴いた。SACDが良いなと思った。だがオーディオ
は滅びているので後は適当に聴くだけである。
4日。仕事始めの日にしては通勤の人々が少ない。SIT
headpohneamp No.2のオフセットとアイドル電流を
調整して音を聴いてみた。今ではZDR miniと同格と思うがZDR
miniでは絶対出ない音がある。それは音場の
見通しの良さとふんわりとした微粒子感である。Io
= 12mAだと電池はすぐに切れた。
ZDRminiのコピーを少量生産する。

ランニングコストを見ると安い。イニシャルコストだと1万円は超えるだろうし安値の店でなければ
倍くらいはかかるだろう。
だがこれは革命的に安い。


ダイヤモンドバッファの抵抗を1kΩにした。


完成した。出来上がりは省略。
鴨長明 方丈記
すなはち五十の春をむかへて、家をいで世をそむけり。もとより妻子なければ、捨てがたきよすがもなし。
身に官祿あらず、何につけてか執をとゞめむ。むなしく大原山の雲にふして、またいくそばくの春秋をかへぬる。
山賊がいないので山に隠遁できたのであろう。山に住むには焚き木と水と食料はどうしても要り用だっただろう。
そこはバーミヤンの少年と変わりはない。彼らと違って固定収入があったのだろう。余裕が感じられる。隠遁して
書と自然に親しむのであればまあ普通の行為だろう。
妻子がいないのは男はつらいよの寅さんと同じで人畜無害という印象を受ける。
45本しかないが、ATGコレクションをこの週末に見終わる。さらば箱舟を見れば終了だ。不思議なことに、あと
何本かで終わると思うと見るのが楽しくなる。全部見終わった後の解放感も待っている。
受けた印象はいろいろあるが、ごく少しだけ挙げておこう。
篠田正浩監督 卑弥呼の冒頭で森の中から南中した太陽を見上げるカットがある。

2012年元日
こんな感じのものを動画で見れたので驚いた。去年から毎年撮ることにしている。
薔薇の葬列では三代目トヨタ クラウンの前期のバージョンが走っているのを見ることができる。変ったデザインの
クラウンとして記憶に残っている。


完全アンプminiのキット。プラモの箱を利用している。部品代は2138円かかる。こうやって
眺めているところから始めるのがいい。だんだん作る気が湧いてくる。

完成写真

完全アンプとリチウムイオン電池の組み合わせは夢のような音がする。自分で言うのも変だが。
キット#3

2N7000 SEPPのキット。これは作りでがあるというか、安易に手をつけてはいけないだろう。
江藤淳 決定版 夏目漱石
漱石も鴎外と同じように、深いさみしさをかかえて一生を送った人でしたが、彼はあきらめて自分の
寂しさのなかに閉じこもってしまうことがどうしてもできなかった。どうして自分はこんなに孤独で、寂しく
なくてはならないのか。自分のすぐわきには細君というものがいるのに、どうして心が触れ合わないのか。
なぜこんな不条理なことになっているのか。といって漱石は怒っている。
その理由は簡単だ。その女の魅力にひれ伏してしまうくらいの相手を妻にできなかったからだろう。
鏡子夫人が相手だともうどうにもならない。
江藤淳はこれが近代人の宿命といっているが、なかなかそういう相手を得られるものではないことを
考慮すればそれは当たっている。
不調のぺるけアンプを解体して5石MOSアンプを製作した。

MOSのよさがフルに出たいいアンプだ。
夏目漱石 行人
友人の彼女に目が行ったとおもったら次は嫂(あによめ)に重大な関心をいだくという行動にでている
主人公がいる。冷静な観察者を装っているが実は妄想に悶々としているのではないだろうか。
山田太一ドラマの最新作では嫂を寝取るということを最小のエネルギーでさらっとやってしまっている。
家庭向きにするならば、そこは震災で家と両親を失った姉弟が東京の団地にやってきたという設定でも
よかったはずである。
敢えて夏目漱石の文学に対抗してみたとしか思えない。
癒しの完全アンプ、パフォーマンスのBUF634アンプ
BUF634アンプをリチウムイオン電池で聴いている。元々切れと力感があるのだが、こくと透明感が増して
なかなか良い。
ミニ型なので完全アンプminiと両方持って散歩に出かけている。途中でつなぎ変えて音を比べている。
完全アンプと違うところは、いろんな歪がてんこ盛りで聴けることだ。


完全アンプのほうが歪が多いじゃないかと思うかもしれないが、これはハーモニックな歪を示している
にすぎない。回路形式から考えるとBUF634アンプの方では、この測定ではでてこないスイッチング歪、クロ
スオーバー歪、TIM歪のうちのいくつかが聴こえているはずである。
そういう歪とは無縁の完全アンプと比べるとわかるが、こういった要素はきめの細かさと雑味のなさにでてくる
らしい。聴いているととても癒される。BUF634アンプは小気味よさがストレス解消になる。
音場の広さは素子がFETかどうかにかかっている。バイポーラでは狭く、完全アンプでは中間くらいになる。
SITアンプは広大無辺の別世界になる。
5石MOSアンプmini


こういうのをさらっと作ってみると音がいいし音場も広い。このジャンルの定番になるかもしれない。
7石アンプを作ってみた。




なんか情けない音がするので改造してみたいが、多量のNFBできりきり締め上げると立派な音になるのでは
ないだろうか。
行人 読了
これは思ったよりいい小説だ。ロケ地の設定がありハプニングも起こる。漱石が女人と打ち解ける
ことができる人なのかいまいち判然としないのだが、二郎とやり取りするときのお重の話しぶりは極めて
ハイカラだ。
最後の手紙の内容には漱石の人生と思索が凝縮されている。幸福の研究者と幸福の実践者との
差異についての研究の様相を呈している。
「人間の不安は科学の発展から来る。進んで止とどまる事を知らない科学は、かつて我々に止まる事
を許してくれた事がない。」
「兄さんは幸福になりたいと思って、ただ幸福の研究ばかりしたのです。ところがいくら研究を積んでも、
幸福は依然として対岸にあったのです。」
「私は天下にありとあらゆる芸術品、高山大河、もしくは美人、何でも構わないから、兄さんの心を悉皆
奪い尽して、少しの研究的態度も萌きざし得ないほどなものを、兄さんに与えたいのです。」
最後のはバランスを欠くような気がするが漱石の正直な告白に違いない。
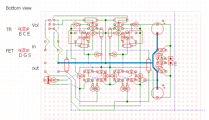
キット#4 SIT headphone amplifier

そろそろ作り始めたら四月には完成するだろうか。
夏目漱石 こころ 読了
お嬢さんは大層着飾っていました。地体が色の白いくせに、白粉を豊富に塗ったものだからなお目立ちます。
往来の人がじろじろ見てゆくのです。そうしてお嬢さんを見たものはきっとその視線をひるがえして、私の顔を見る
のだから、変なものでした。
「それから」のころと比べると表現において格段の進歩が見られている。
月曜になって、学校へ出ると、私は朝っぱらそうそう級友の一人から調戯われました。いつ妻を迎えたのかといって
わざとらしく聞かれるのです。それから私の細君は非常に美人だといって賞めるのです。
実生活では無論美人を連れた級友を見る立場しか訪れなかった漱石である。
漱石が帝大卒にも関わらずなぜ美人の細君を得られなかったのか。それは立ちはだかる二つの障害に手もなく
やられたからだ。
ひとつは男社会に於ける序列。帝大時代の先輩に美人を持って行かれている。争いさえ起こらなかっただろう。
もう一つは親族の圧力。紹介してくる親族も嫉妬心からは無縁ではない。自分も欲しくなるような美人を金之助に
持ってくる筈がないのである。
序列さえ無ければ、親族の圧力さえ無ければ、このように美人の細君が得られたのに…というのがこの小説である。
聡明な漱石にはわかっていた筈だ。
SITヘッドホンアンプ

このへんまで来た。DC-DCコンバーター搭載なので単四リチウムイオン電池2本で動作する。

問題なく動作した。音も特に変なところは無い。

ヘッドホンには電源の猛烈な強化が効く
ビクターのヘッドホン(HP-RX500)をいろいろなアンプで聴いてみた。イヤホンと比べると低音の量感が
ありZoが効くのかなあと思って試しているとばっちり鳴るアンプがあった。それは電気二重層キャパシター
入の4石MOSアンプだった。他は全然鳴らせてない。これだと量感と音のしまりが両立する。
ハウジングのあるヘッドホンを鳴らすには電気二重層キャパシターが絶対必要だ。多分そういうことになる。
近いうちに負性インピーダンスアンプも試してみよう。
旧SITヘッドホンアンプは006Pニッケル水素4本の仕様だったのだが±12Vでも動作するので、No.2、No.4、No.5
をリチウムイオン電池6本仕様に改変してみた。006Pのころよりかなり長持ちする。
No.2を調整しなおして20mA流して聴いてみた。これは本物だ。粒立ちが良くさわやかで、強調感がなく低域は
コントラストがあり音程が明確だ。こんなアンプはどこにも無い。
No.5の終段に20mAを流してみた。やっと同じ音になった。
Freecell

そろそろ5000番に達する状況になっている。最近は余裕が出たのか連勝記録をを伸ばす
という楽しみが加わった。
三四郎 読了
三四郎が里見美禰子に出会って最後は振られる。しかし本当に振られたのは野々宮だったという話。
三四郎は徹頭徹尾受け身である。自分から誘って二人で会うという発想自体がありえない時代のせいか。
向こうが誘うか偶然そうなるかしか二人になるチャンスは無かった。二人きりになってもただ相手の出方を
伺っているだけだ。こういうとろい男はまず振られるのは間違いない。動けなかった理由は本人の性格も
あるだろうが序列のせいも当然あるだろう。
田舎の母がしきりに勧めるお光さんのことは眼中にないような書きぶりだ。
SITアンプの廉価版を製作中

アルミケースとDC−DCコンバーターだけで3500円するので廉価版を考えた。
今度はかなりのコンパクト化に成功している。ジャンパーを如何に少なくするかに腐心するのだが今回は
アース線が一部上に出ることによって極限まで少なくできた。

祝 #5000 到達

Freecell をやっているときはまあゲームのような感じはしない。息抜きにはなると思うが、どちらかというと
仕事をしているようだ。夢中になって時間が過ぎてゆくことはない。
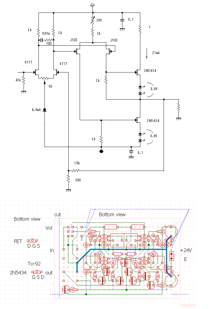
2N5434SEPP

オールFETアンプとしてどこまで音質的に上に行けるか確かめたくなった。K79と2N7000の
差がありすぎるのだ。

市川崑監督 こころ
映画 股旅のリアリズムには驚いたがこれも映画としては精巧に作ってある。こころの意味するところは自責の念
になるだろうか。自責の念が人生を狂わせ周りも不幸にしたという話。面白くもなんともない。確かにスタートでつまずいて
はいるが無事学士様になれて希望どおりの妻も娶れた。そのまま年月を積み重ねてゆけばきっと幸せになっただろうに
漱石にはそこが想像の及ばない領域なのだろう。
子育ても一段落し穏やかな人生の終末を迎えるころになって過去のトラウマから狂気へ至るというほうが話として
味わいがあるしそんなものかなと共感できる。漱石の考えた展開は生硬で唐突で味わいも深みもないしあまり共感
できなかった。
昨年の終わり頃だろうか。人生とは何か、幸せとは?についてのほぼ納得できる答えを見つけることが
できたように思った。それは古今東西の書物や映画の上には無く、ネット上の発言に見出された。だがそれを書
くと書いた瞬間嘘になるという性質があるのでなかなか難しいのだ(なぜか一般性が無い)。
文章に固定化されたものを若い頃読んだとしても幸せになれるわけではなくかえって最弱になる可能性がある。
わかりやすい例をあげるとブッダは悟りを得たかもしれないが王子としては最弱になった。殺戮はできないし、
死ぬのが死ぬほど怖いからだ。
私も物事の理が見えるようになってから戦闘力が落ちたように感じる。因縁を避け業を全開にしないようにしている
からだ。若い頃からそうしているとまずいかもしれない。むしろシンプルな原理でつき進んでいったほうが良い。
夏目鏡子 漱石の思い出
鏡子と漱石が婚姻に至った経緯が詳しく述べられている。要するに官僚だった鏡子の父が情報収集して
文科大を出た夏目君に長女鏡子をもらってもらうよう工作した結果のようだ。
あまり理想の細君とは言えなかった鏡子夫人との縁談を断然断れば良かったのに何故もらってしまったの
だろう。そのころの漱石は精神的にかなり参っていたと考えられる。
ずけずけ言う鏡子夫人と対照的に漱石の人柄は控えめでユーモアがあり悪くないように感じる。
2N5434SEPPが完成したので3台を並べて試聴した。結論を言うと2N5434は2N7000と音色の微妙な差はあるが
ほぼ同クラスということになった。K79は比べると抜けの良さ、柔らかさ、低域の充実度で両者に大きな差をつけている。
山田太一ドラマ キルトの家
テレビで見ているとセリフが聞き取れないことが多いのだがソニーのシネマブックで見るとセリフが
完璧に聞き取れるし眠っても巻き戻して見れる。
沿線地図と早春スケッチブックに老人問題をプラスしたもののような印象を受けた。本気で取り組んでは
いないようが不貞のテーマも出てくる。
山崎努が、 「若いものがひるんでいでは人生は開けないぞー。」と叫ぶ。
さりげなく人生訓をいれている。
夏目漱石 門 読解中
「父を通して間接にその知人の紹介を得た。」
「そうして自分の将来を影響し得るような人を物色して、二三の訪問を試みた。」
文章が翻訳調なのである。これがすっと心に入ってこない理由か。小説の中のエピソードがつまらない。
鏡子夫人の談話の方がはるかに気が利いている。女人の方が基本おしゃべり好きなのが要因か。
「父にお願いしてその人を紹介してもらった。」
「その中から自分の将来に役立ちそうな人を二三人選び、後ほど訪問した。」
言ってることは同じだがノーマルな日本語のほうが意味が情景とともにすっと入ってくる。
日曜は採ったデータをコーヒーを飲みながらグラフ化するのが楽しみだ。そのとき土曜の新聞に載っている
車谷長吉の悩みのるつぼを持ってきて読む。

完全アンプを単4ニッケル水素二本で動作させるという発想はなかったがやってみることにした。
音は申し分なし。
夏目漱石 門 読了
漱石の思い出を読んでいるとだんだん漱石が好きになってくる。時の総理の西園寺の招待を断ったあたりで
それは決定的になった。
鏡子夫人との離縁のための別居と手紙作戦がうまく行っていれば、漱石の人生もだいぶ違っていただろうと
思う。強情なようで最後に折れてしまうのが漱石だ。凄いのに取り囲まれていたという感じがする。
門という作品も悩み深い人生の物語だがピントが外れている感じが否めない。
Freecell #5xxx

攻めあぐんでさてどうしようかと考えているところ。ちょっとやそっとでは進めない。パズルの醍醐味
がこれである。ばさばさ片付けているだけでは仕事とさほど変わりがないのだ。

2段目を定電流ダイオード負荷にしてみた。それほど変わらない。
夏目漱石 道草 読了
夏目鏡子の漱石の思い出の内容といちいち符合してゆくのが衝撃的だ。
「だけど、もしその御縫さんて人と一所になっていらしったら、どうでしょう。今頃は」
「どうなってるか判らないじゃないか、なって見なければ」
「でも殊によると、幸福かも知れませんわね。その方が」
「そうかも知れない」
健三は少し忌々しくなった。細君はそれぎり口を噤んだ。
夫婦関係においてこのような踏み込んだ会話が出てくる。
もうどうしても鏡子夫人とはわかりあえないと悟る漱石だが出口は無い。
熊本から東京に戻ってから吾輩は猫であるを書き上げる頃までの漱石の自伝的小説のようだがこのような内面を見
せられると再び漱石が嫌いになった。
お札から漱石が消えて樋口一葉が出てきたのもこの小説が遠因なのかもしれないと思った。
(つづく)