バイポーラ素子の素顔
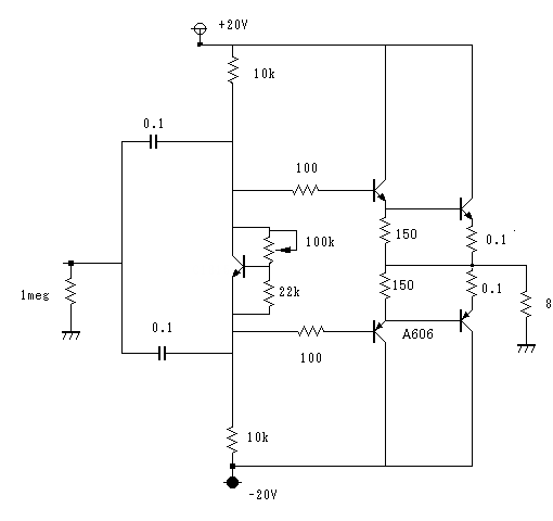
クロスオーバー特性を調べるために組んでみた回路。






このようにMOSよりもクロスオーバー歪は発生しにくいということがわかる。
しかし不思議なことにその音を聴いてみると、余韻の全く無い聴きづらい音がするので
ある。どこかで聴いたことのあるような変になつかしい音のような気もする。
アイドリングを増やしていっても解消するわけでもない。
バイポーラ素子の素顔を見てしまったのか。
事情をもう少しくわしく見てゆくには、これにエージングをかけ、さらに増幅段からNFBをかけ
どんな音に変わるかをみる必要がある。
また、音が良いとされる石の素顔を見てみる必要があろう。
サンケンLAPT

パスコンとスナバを入れないと数十キロHzで発振する。




音を聴いてみる。荒削りだが、これは高域の切れ込みやガツンとくる低音もちゃんと
感じられ、化粧すればたいへん優れたアンプになる予感がある。
ケンウッドKA5010やサンスイB2302vintageのユーザーなら経験ずみでしょう。
MOSなら化粧なしで聴けるのですが。































































