一体型6C19P OTLアンプ
また何かできるような予感がする。シャーシと電源はパワーアンプ III のものを流用し、回路は先ほどのと同じものになる。

配線が進んでいる。リプルフィルターとヒーターの定電流化基板もつけてある。完璧な布陣だ。中央にあるのが
24V、4.5Aのスイッチング電源で、高圧DC DCコンバーターも三個搭載する。-220Vはヒーター用電源から作るので
同時に起動してくれないとまずいのである。足りない部品は注文中だが12月には大体揃う。

今聴いているのと同じ回路を踏襲する。


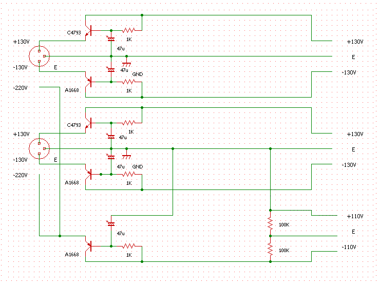
基板はこのような感じである。これに高耐圧トランジスタが2個載ることになる。

基板が一個完成した。

バイアス電圧の生成を見たところ。うまく動作している。

これはリプルフィルターとヒーター回路を一緒にした基板。
改良版である。




組み込んで生成電圧を見る。+130Vと-220Vが出れば成功である。


両チャンネルうまくいっていることを確認した。
アンプ基板を載せてバイアス電圧の生成を見る。-55Vが出ている。

真空管を取り付けてヒーター回路を組んだ。電源オンしたところ。

一真空管当たり0.98A流れていることが確認できた。ベース電流を制限する抵抗は1.5kΩにしたがもっと大きく
しても良さそうだ。
暗くしてヒーターを目視する。

いよいよ最終段階に入る。
これはRチャンネルのバイアス電圧を見たところ。-51Vにひとまず調整した。

これはプレート電流を見たところ。13mAに調整した。ここまでが電流メカである。

ショートピンを外し、負荷に32Ωをつないだ。DCアンプの状態である。アイドリング7.7mA、
オフセット3.3mVとなっている。

次にLチャンネルを見る。バイアス電圧-52V。

プレート電流10mA。

アイドリング9mA、オフセット0.9mV。

最後に左右のオフセットを見る。Rch 0.5mV、Lch
2.2mVである。

32Ωのフルレンジをつないで鳴らしてみた。音楽が鳴るのでひとまずは成功である。Lチャンネルにリプルが
乗っていたが、フィルター回路のミスを修正したら消失した。
メインシステムに組み入れて聴いてみた。

HMA-9500
II
と較べることになってしまうが驚きの音が流れてきた。透明度、繊細感、雰囲気でHMA-9500 II を
上回っており、低音のダイレクト感もそれほど負けていない。オーディオ製作の最後の課題がほぼ達成された感
がある。
時系列的にこの後にイコライズドK180SEPPを鳴らしたのだが、こちらも頂点に近づいた。差が有るとしたら
半導体の方がちょっと曇るということだ。