ハイブリッドパワーアンプの製作
NUTUBEを使った金田式三段差動アンプが良さそうなので作ってみる。


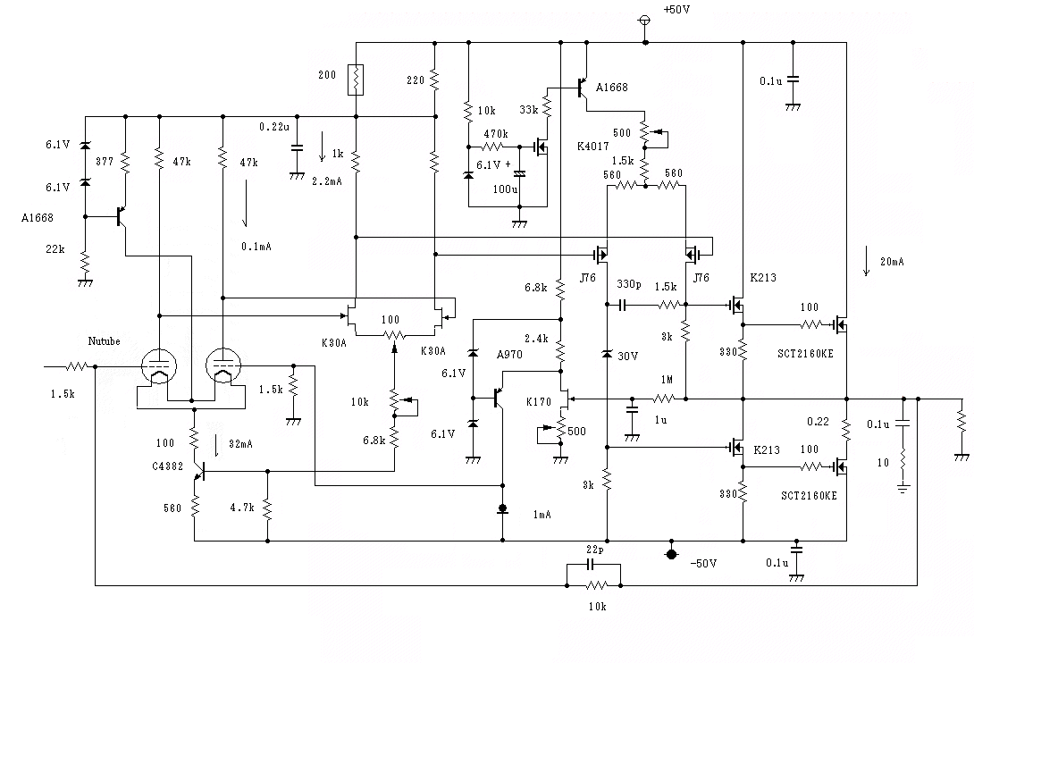
初段の安定度を見る。ヒーター電流が32mA、アノード電流が0.1mAでかなり安定している。

片chづつテストベンチで調整する。

DCドリフトが大きいので金田式DCサーボ(Super
auto offset control)を搭載した。保護回路基板も中央に
装備さてある。

この状態で音出しが可能になった。
両ch調整完了した。電源オン時に出力に25Vくらい出る。暫くすると遅延回路がONとなりサーボの範囲に入る。
SPの接続は手動でやるから問題ない。

一時間くらい鳴らしていると静かで透明な音になって来た。次の日にはほぼ本来の音になった様である。全ジャンルで楽しい音がする。
NUTUBEの音が加わることにより独特のアタック感、耽美的な高域、生演奏の様な錯覚が音に現れる様になる。
土台はSic MOSのSEPPアンプなので高分解能でパワフルなのであるが、音場感はやや減退し埃っぽい感じが加わる様になる。



































































