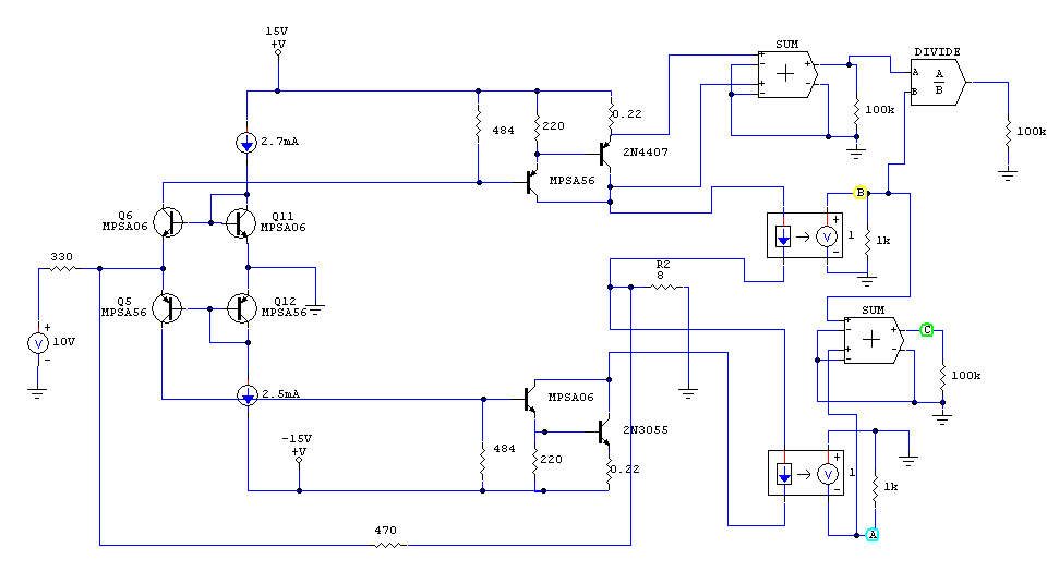
バイアスレベルシフト+HCA
この組み合わせはもしかすると最強のドライブ方式になる。全くカットオフしないさまがDC解析で見れる。


プラス側素子の内部抵抗を観察する。

ふつうのHCA回路

DCオフセットで微妙にカットオフする懸念がある。

内部抵抗も高いようだ。

ダイアモンドバッファ回路

内部抵抗はこのレベルになる。おそらくカットオフしている。

トランスリニアバイアスバッファ

この位の内部抵抗だがいいデータとは言えない。

IGBT


このくらいの内部抵抗だと音にSITの味わいが出るのではないかという仮説が思い浮かぶ。
MOS FET


(つづく)





























































