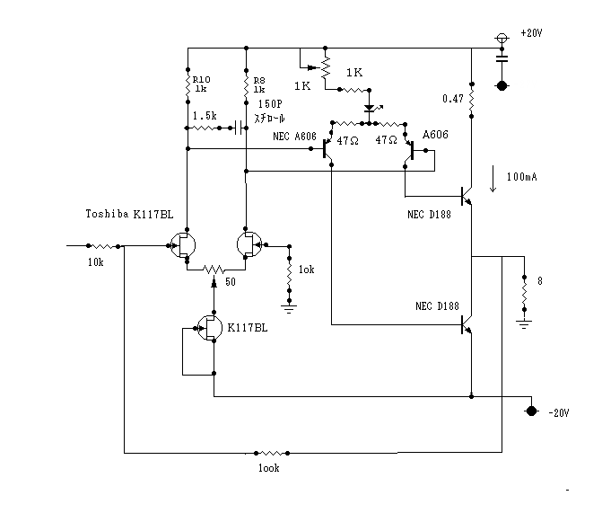
D−NFBアンプの製作2

  これまでの検証を踏まえて一枚作ってみることにする。

反転アンプ



  B級動作しているかどうかちょっと怪しい。


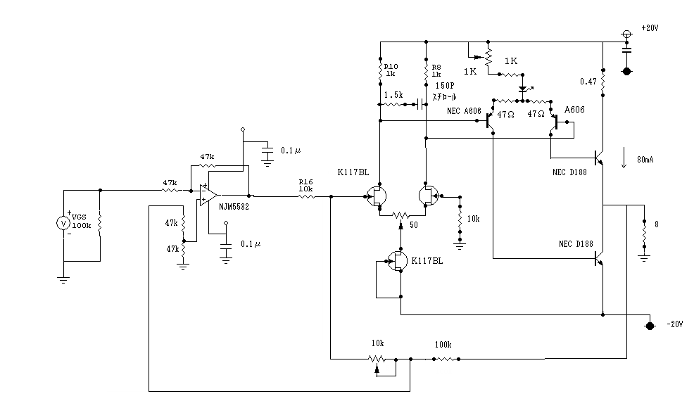
D−NFB




  効果は得られたがこれは没だろう。