Frequently
asked questions
Q.ラムダコンはフィルムコンデンサーで最高のものですか。
A.そういうことはひとことも言っていません。音で判断するかぎり、僅差で
すが、V2A>Vx>ラムダコンの順になりました。どうもラムダコンは構
造上鳴きが生ずるようです。ウルトララムダというのもありましたがこ
れは聴いたことがありません。
Q. V−FETアンプは最高なのですか。
A.そうとも言えないと思います。後からでてきたMOS−FETが成績優秀な
弟に例えられます。長岡鉄男氏がヤマハB-1からローディーのHMA-9500
に鞍替えした理由もそんなところでしょう。
Q.電流演算アンプは音がいいのですか。
A.そんなことは一言も言っていません。金田式に負けています。どうも発想が
奇抜過ぎたようです。
Q 完全アンプの音はどうですか。
A 真空管アンプと1対1で比較した場合私なら真空管アンプを選びます。
がしかし半導体アンプのなかでは歪みの少なさといい音のピュアなこと
といいかなり出色のアンプだと思います。
Q ピュアな増幅という言葉がでてきますが、そうすると世の中のアンプはみな
ピュアでないということになるのですが。
A ピュアでなければならないとは一言もいっていません。音楽を聴くのにそんな
にピュアな増幅は必要ありません。ピュアだからといって音楽的とは限らない
のです。ただ音場感や立体感が向上するので、優秀録音を聴くのには適して
います。
Q 完全アンプの出力は何Wですか。
設計図どうりにつくると、8Ω負荷で約1Wとれます。パワートランジスタの能力
からすると、もっと大出力化できそうですが、環境問題のことを考えると1Wで良い
とも言えます。
Q 完全アンプの歪率はどのくらいですか。
0.1%くらいから出力とともに漸増してゆく特性です。真空管アンプに似ていると
も言えます。
以下は名古屋のMさんからの質問
1 完全アンプの安定度はいかがでしょうか?
特に温度に対しての影響はどうですか?
電流バイアスですのでアイドリング電流は温度上昇とともにHfeの
上限までゆきそこで安定します。
DCドリフトのデータはありませんが、私のつくったDCアンプのなか
では安定な部類です。
2
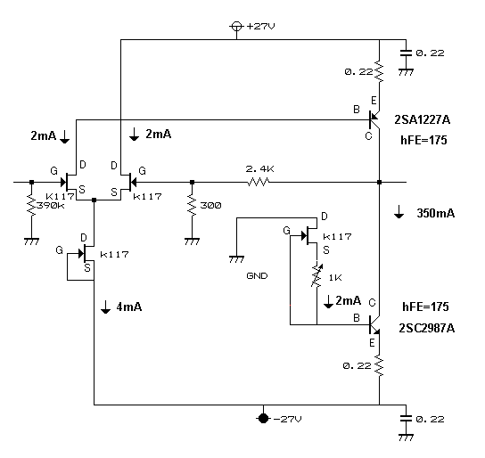
掲載されている図面はあれですべてでしょうか?
部品数が少ないので、業界常識の範囲で省略されてないか心配です。
あれだけです。この実機ではとくに対策なしで、いろいろなスピーカー
に対応できます。
3
+−27vの電源の必要電流(消費)はどのくらいでしょうか?
また、15v、40vでも動作するのでしょうか?
TrやFETの耐圧の範囲であれば良いのでしょうか?
終段アイドリングを350mAに設定したので、電源は1Aに対応できればじゅうぶん
な状況です。A級アンプですので、40Vだと苦しいと思います。
4 完全アンプの定格出力はどのくらいでしょうか?
出力電流がピークで350mAでこれにより定格出力は規定されます。もちろん
負荷インピーダンスにより定格出力は変わります。
5
調整箇所が無さそうにみえますが、差動のマッチ、出力部のコンプリは
厳しく選ぶ必要があるのでしょうか?
初段差動は電流値で2ケタまで選別しました。出力部はコンプリペアでなく
とも大丈夫です。(コンプリ、同ランクで可)
6
1kのVRで何が変化するのでしょうか?ゲイン?
ここで出力オフセットが調整できます。
7 A1227/C2987が見つけられません廃盤でしょうか?
製造会社はどこですか?また代替品は何がおすすめでしょうか?
2N3055/MJ2955は持っています。
NECのA1227/C2987は昨年小沢電気商会で問い合わせたらないそう
です。みつけるのは困難かと思います。
代替品としてはHfeが150くらいのものが作りやすいと思います。2N3055
はメーカーにもよりますが、Hfeが大きいので、金田アンプ向きです。
8 ヒートシンクはどのくらい(℃/W)の物が必要でしょうか?
写真でみるようにTF1314A−2を使いました。これでもやや不足気味なの
でさらに大きいのがおすすめです。
以下はNさんという方からの質問です。(お手紙を引用させていただきました)
>
ホームページを見て、完全アンプに興味をもちました。
>
アンプの自作の経験がないのですが、できれば作成してみたいと考えています。
>
そこですみませんがいくつか質問をさせていただきたいのですが、
>
> 1.A1227/C2987はないようなのですが、かわりにないそうなのはないのでしょうか
> ?
>
おすすめがありましたら、教えていただきたいのですが。
>
(ちなみにトランジスタ技術でA1227A,C2987Aがありましたが(ペ
> アではありません)
> つかえますか?)
もちろん使えます。実際に使ったのはそれですので。
>
>
2.調整とかは必要ですか?(調整する場合、テスターだけでできるのでしょうか?
>
初心者ですので、的はずれな質問でしたらすみません)
>
調整は半固定抵抗(1K)による、DCオフセット(無信号時の出力電位)の調整
が必要です(0Vにする)。テスターで充分です。
それと、書き忘れましたがこのアンプはA級動作でないと音がでないので、アイドリング
電流が350mAくらいあるかどうか確認が必要です。(0.22Ωの終段エミッタ抵抗の電圧で
確認する)もし少なければ、初段定電流回路のK117のIdssをひとまわり大きくする必要が
あります。
>
3.できれば、ヘッドホンも使いたいのですが(こちらのほうが使用頻度が多いで
> す)
>
そのまま出力部につないで使用可能でしょうか?
> (ヘッドホンのインピーダンスは100Ωです)
大丈夫と思います。
またまたNさんより、
>ただ、A1227A,C2987Aを電話で確認したところ、既にありませんでした。
>これは人気があるんですね。
>
>もし、他に使用できるものがあれば教えていただきたいのですが、
要するに製造中止品なので、時の経過とともに枯渇してしまったわけです。代替品を選ぶ
ポイントは、
1 同等の最大定格をもつこと
2
hFEが150から200くらいのもの
3 発振するかどうかは組んでみなければわからない
私の経験ではC3281/A1302では発振しました。1,2を満たすものを探して、なるべく短い
配線で組む必要があります。
完全アンプ製作講座

終段の350mAは最低限ぎりぎりの値で、低能率スピーカーを鳴らすにはもっと必要
でしょう。
まず最初にK117GRを選別します。10本程度で1台分とれると思いますが、20本
くらいまとめてやったほうが能率的です。
Idssの測定法は、測定器を自作するのがよいでしょう。

このような回路で、1Kに現れる電圧値を読みます。
できたらまず、Idss=4mAくらいで一番揃っているのを差動ペアとします。次に定電流用に
Idss=4mAのを確保します。最後に、終段定電流用にIdss=3から4mAのを確保すれば終了
です。
Nさんの質問です。
>また、質問させていただきたいのですが、
>A1227A/C2987Aを見つけました!
>そこでhFEを測定してみると(テスターにhFEの測定機能があるもので)
>A1227Aが90、92、100,102でC2987Aが94、115、11
>5、122でした。
>(別々の店で4個ずつ買ったもので)
>ホームページのFQAで150から200ぐらいと書かれていましたが、これは使え
>ないのでしょうか?
>もし使えるのでしたら、K117のIdssは8mAぐらいでいいのでしょうか?
>(400mAくらいとしたばあい)
>また、K117のIdssは全て8mAといかない場合、どこに使われるK117の
>Idssが8mA
>に近いものを使えばいいのでしょうか?(3箇所のうちで特にIdssがポイントと
>なるところは?)
そのとおりです。K117BLを入手して選別すればいいわけです。Idss=8mA前後のものが、
得られた場合、ポイントは、
1 一番値が近いのをペアとする。
2
終段のアイドリング電流が望む値になるようなK117を初段定電流用にする。
3 もう一個のやつは適当でよい。
という感じになります。