6L6GC電流演算接続アンプ

スクリーングリッドの使い方は、電圧源で固定するのが一般的です。応用としてコントロール
グリッドとスクリーングリッドを同時に電圧ドライブする方法とか、ウルトラリニア、三結などあり、
種々の効果をもたらしますが、それらはすべて電圧ドライブであるのが共通です。
コントロールグリッドを固定して、定格を超えない範囲でスクリーングリッドを電流ドライブする
という方法は、私の見るところまだ誰も試みていないはずです。
かつて善本さんが、送信管のコントロールグリッドを正の領域で電流ドライブするというアイデアを
Niftyで発表したことがありましたが、今回の方法は私のオリジナルです。
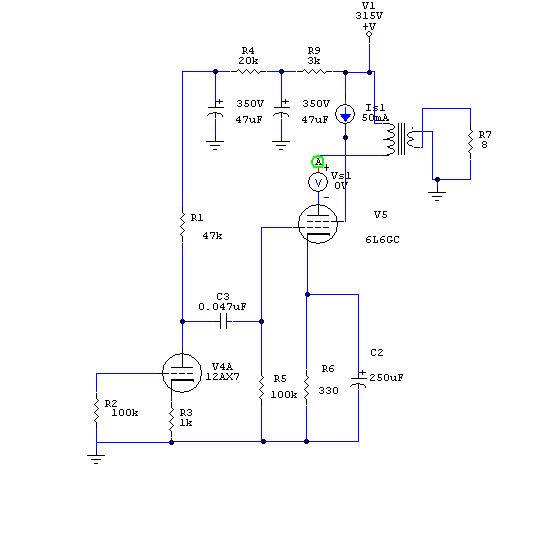
ではさっそく、このように電流源でスクリーングリッドをドライブしてみましょう。


素晴らしい直線性です(実物がどうであるかはまだ未知数)。
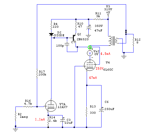
電流演算接続アンプver.1です。(2003.7.25)


青 入力
緑 無帰還
黄 帰還
帰還後


緑 無帰還
黄 帰還+位相補正(100P)
5結と電流演算接続の比較(無帰還)

緑 5結
黄 電流演算接続
直線性が良く、広帯域です。
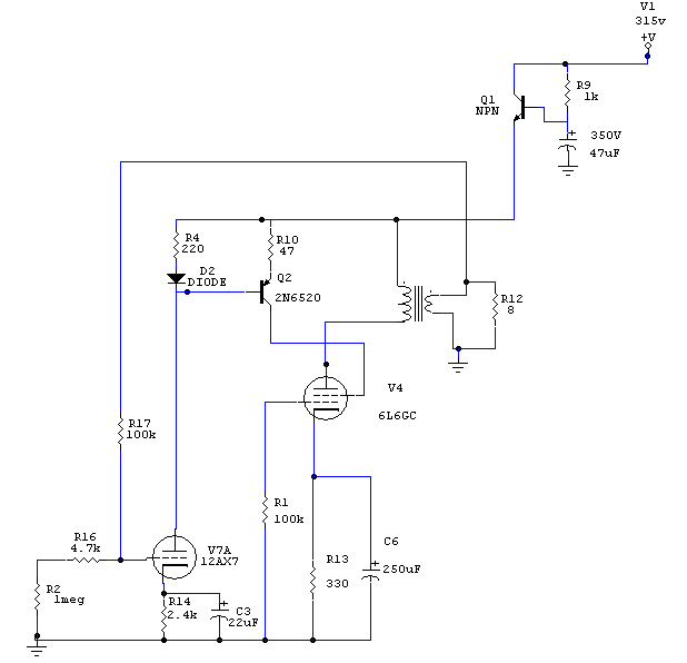
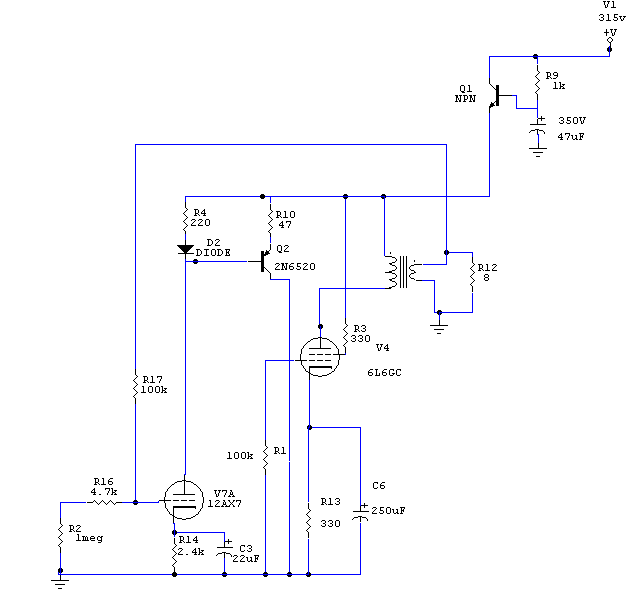
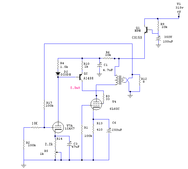
電流演算接続アンプの製作

回路はこのようなものですから、電流を合わせて接続します。

完成しました。都合により、反転アンプです。

聴いてみると、真空管アンプとは思えないくらい繊細な音がしました。
その性格は徐々に明らかになるでしょう。
2003.10.20
