6L6GC超三極管接続アンプ

これが今回考えた回路です。言うまでも無く、超三極管接続は上條さんのオリジナルであり、
定電流化も上條さんが創案したものです。

定電流は超高抵抗と同じなので、DC領域で電流帰還が目いっぱいかかりアイドリングの
安定度が改善される一方、交流領域では電流帰還はかかりません(コンデンサーによって解除
されている)。
部品
| 出力トランス | 2 | 1180 | |
| 6L6GC | 0 | 750 | |
| ソケット | 2 | 300 | |
| 12AX7 | 0 | 1100 | |
| ソケット | 2 | 350 | |
| LM317 | 2 | 120 | |
| C3153 | 2 | 300 | |
| C1775A | 2 | 50 | |
| 電解コンデンサー 100V 220 μF | 2 | 190 | |
| 350V 47μF | 2 | 330 | |
| フィルムコン 0.1μF | 2 | 10 | |
| 酸金抵抗 5W 330Ω 330Ω | 4 | 55 | |
| 2W 5.6kΩ 1K 1K | 6 | 50 | |
| サンハヤト AT−1W | 1/2 | 400 | |
| 炭素皮膜抵抗 1/4W 1k 22 100 100k | 6 | 1 | |
| 4P キャノン ジャック | 1 | 380 | |
| 半固定抵抗 100k | 2 | 80 | |
| ゼナーダイオード 25V | 4 | 40 | |
| ジョンソン ターミナル | 4 | 90 | |
| RCAジャック | 2 | 170 |
合計 7570円
電源部共用なら、真空管も共用でよいでしょう。

常識を破るような低域特性です。定電流を抵抗におきかえても同じ特性なので、この低域特性は
定電流化によるものではありません。
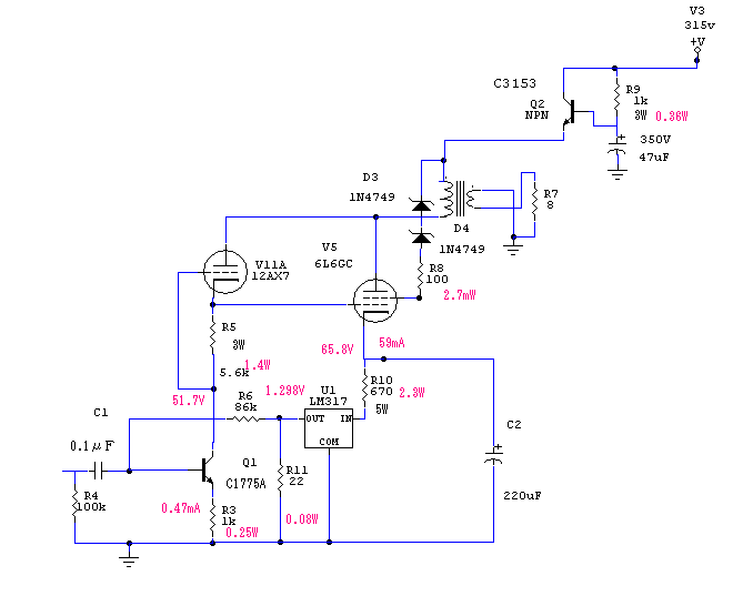
上のだと電流設定が難しいので、一歩後退ですがこのように変更します。
部品点数は、少ないですね。

この回路の構成は、
1段目 C1775Aエミッタ接地
2段目 12AX7電流出力ドライブカソード出力高インピーダンス負荷(電流出力)
3段目 6L6GCカソード接地
ポイントは全段直結で、2段目プレートに帰還がかかっていることでしょう。帰還も直結ですから、
深い帰還が可能になります。調べてみると32dBのNFBになります。

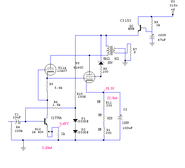
ちょっとだけ内部電流解析をしました。

このように初段は飽和特性、電流出力です。


このようにして見ましたが、三極管特性になっています。ゲインもあります。数mA流れるとは、
意外でした。

このように終段はダイオードに近い三極管特性です。
製作

完成回路

いやあ、聴きました。ここまでくるのにずいぶんとかかった気が致しますが。
調整がちょっと怖かったですが、この回路だと出力管を抜いて初段の調整が可能です。
音は言葉で言うのは難しいですが、安定感のある力強い音です。
