6L6GC三結定電流アンプ

電流の設定
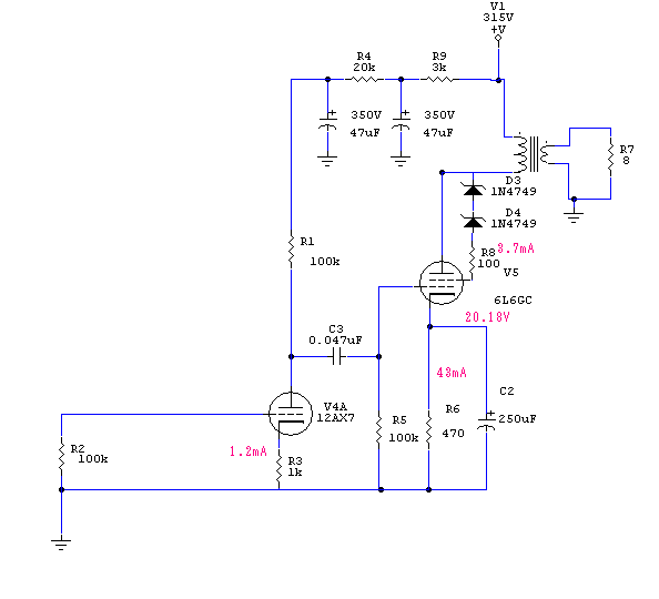
試しにカソード抵抗を大きくして調べてみましょう。

アイドリングがやや減って、グリッドを−40Vから0Vまでドライブしたとき、プレート電流は
下図のように流れます。

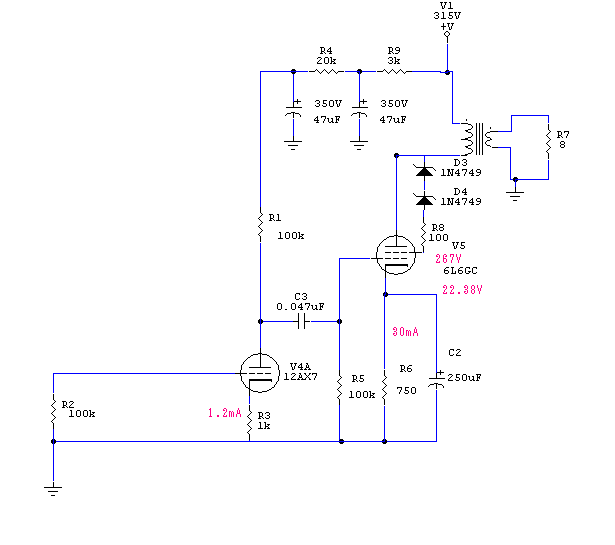
これでよいのでしょうか。そうではありません。
−40Vのときにプレート電流がほぼゼロにならなければ無駄な電流が流れていることに
なります。

そのためには、このような抵抗値にします。


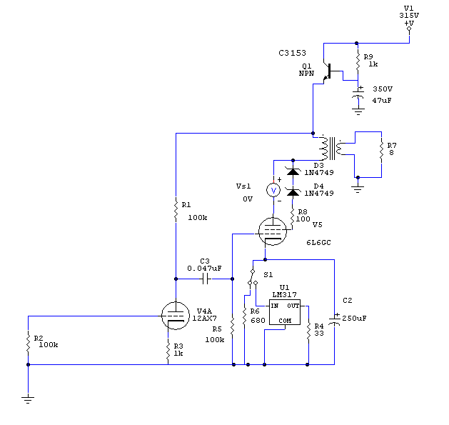
ゲインは無帰還で3.7倍になります。まあプリアンプがあるから大丈夫でしょう。
設計はこれだけです。
カソード抵抗が大きいのが気になりますが、信号電流はCを通るので、エネルギーのロス
はないと思います。
回路シミュレーション
これで大体の定数を決め、部品を購入します。

部品
| 出力トランス | 2 | 1180 | |
| 6L6GC | 2 | 750 | |
| ソケット | 2 | 300 | |
| 12AX7 | 1 | 1100 | |
| ソケット | 2 | 350 | |
| LM317 | 2 | 120 | |
| C3153 | 2 | 300 | |
| 電解コンデンサー 350V 47μF | 2 | 330 | |
| 100V 220 μF | 2 | 190 | |
| フィルムコンデンサー 0.047μF | 2 | 70 | |
| 酸金抵抗 5W 680Ω | 2 | 55 | |
| 3W 100kΩ | 2 | 50 | |
| 5W 33Ω | 2 | 55 | |
| 5W 100Ω | 2 | 55 | |
| 炭素皮膜抵抗 1/4W 100k 1k | 4 | 1 | |
| 4P キャノン ジャック | 1 | 380 | |
| トグルスイッチ | 2 | 150 | |
| ゼナーダイオード 25V | 4 | 40 | |
| ジョンソン ターミナル | 4 | 90 | |
| RCAジャック | 2 | 170 |
合計 10634円
シャーシ関係
| レッドパイン集成材 | 1 | 1320 | |
| カット代 | 80 | ||
| 桧15x12mm | 3 | 130 | |
| 1mmアルミ板 | 1 | 1100 | |
| 車用補修ラッカー | 含めず | ||
| シーラー | 含めず | ||
| サンドペーパー | 含めず | ||
| 木工ボンド | 含めず |
3台分 2890円
部品が1万円、シャーシが1000円という感じでしょうか。
筐体製作中

4つできてしまいました。
完成之図
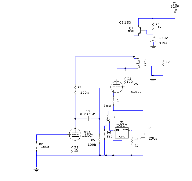
LM317Tの損失は0.7W。通風口をつくり、放熱器もあったほうが良い。


思ったより電流が流れないので、ゼナーをはずしました。カソード電流をそろえるために、
33Ωを47Ωに変更しました。1Ωは電流測定用です。
音はもう聴きましたが、三極管接続は明るくきれいな音でした。定電流ONにすると、より
クリアーになり力強くなるのは本当です。
FE103Eで聴く限りその差は歴然です。半導体に近い鳴り方といっていいでしょう。
ユーロで聴くと、静謐、深い音、チェンバロの低音がはっきり現われてちょっと驚きました。
2003.9.15