6L6GCシングルアンプ

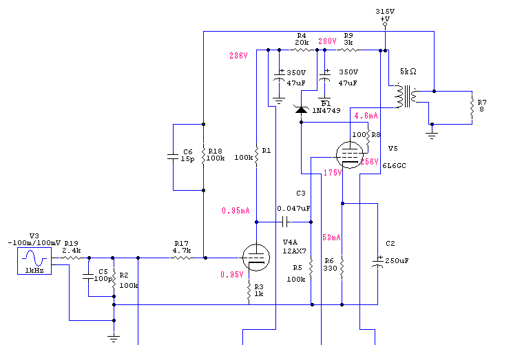
このような回路を考えます。

R6とスクリーングリッド電圧を決めれば、動作点は決まります。ゼナーダイオードは24Vのもの
です。
プレート特性図で確認しておきます。フルに出力をしぼり出すつもりはないので、見ておく
だけです。
プレート特性図

このようにシミュレータだとスクリーングリッド電圧も、自己バイアスでのカソード電位
の上昇も好きに設定できます。
シミュレーションでプレート電流までは、かなり正確にでると思いますが、トランスの後
はあまりあてにはできません。参考のため一応出しておきます。



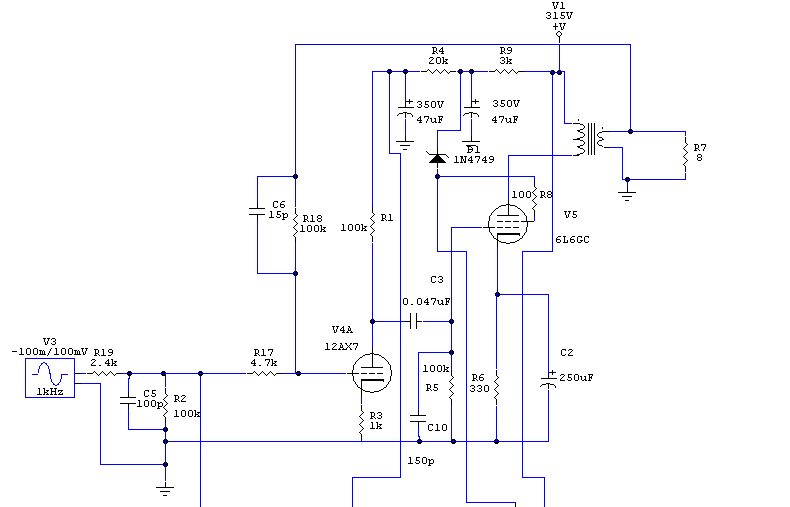
このように位相補正


C6の補正は理論的には変ですが、無いとピークができます。シミュレーターならではのやぶれかぶれの
設計法です。
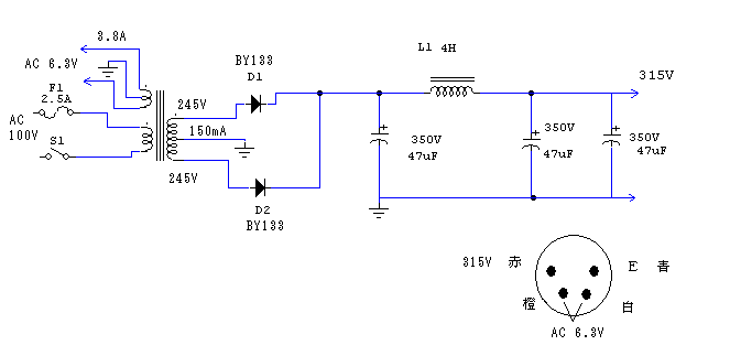
電源部の用意

これさえあれば、大概のシングルアンプは実験できるでしょう。

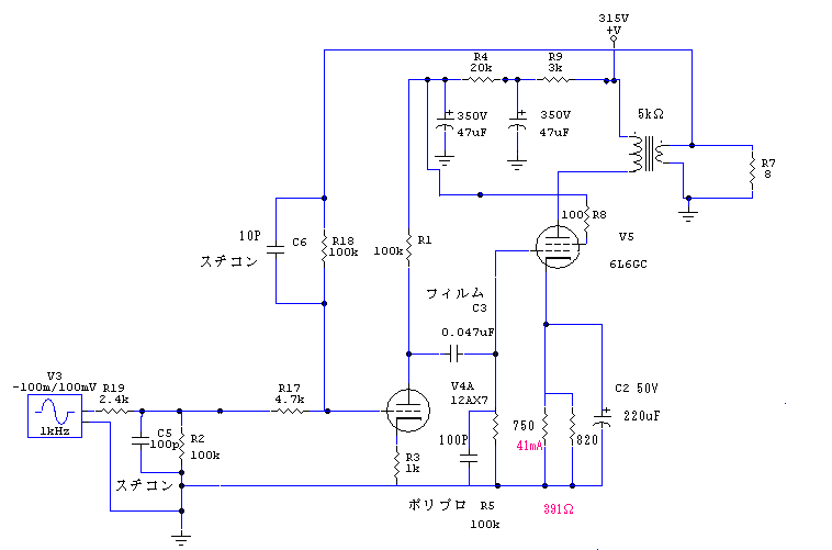
実回路


できました。帰還ははずしてあります。陰影のある安定した音です。電圧は測れません。
これ反転アンプかどうかよくわからないので、一回は発振を覚悟して配線しなければなりません。
帰還を配線し、案の定発振させましたが、2次巻き線をいれかえてうまくゆきました。
こちらのほうがふつうのアンプに近くなります。
スピーカーを変更

真空管アンプを研究するには、音の出口も実際の使用に即したものを使う必要があります。
フォスでちょっと聴いてみましたが、音の出方は元気がありまあまあですが、雑味が感じられ、
これをなくすのはOTL(しかもDCアンプ)以外ではちょっと不可能なので、発振しないかどうか
FF85Kで確かめてからSEASの2ウェイで音の進化を聴くことにします。
やっぱりといいましょうか、JVCの名録音アルバム、マウンテンダンスの良さを100%味わう
にはフォスと半導体アンプでなければだめなようです。日本にはいいものがあり幸せです。
がしかし、こういったものでヨーロッパの本場の音楽を聴こうとしたら恥をかくだけです。
スピーカーはヨーロッパ生まれのもの、アンプは真空管アンプを用いなければヨーロッパ
そのものが持つ暗い雰囲気を醸し出すことは不可能に近いのです。
その道を極めた人なら真空管もヨーロッパのものでなければと言うに違いありませんが、
ま、ここの話は入門のようなものと思ってください。
真空管もトランスも電子部品でありながらすでにエフェクターとしての効用があることが
認められています。それをいうならスピーカーも純粋なトランスデューサーとは程遠いもので
あると言えます。もし無歪み半導体があればそれが唯一エフェクターの要素を持たない電子
部品なのです。