6L6GC超三アンプ

  設計図


   
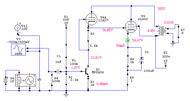
シミュレーション結果

  実機もおそらくこのような結果になるので、部品を集めつつじっくり
作ろうと思います。






目次に戻る