電流演算ハイブリッド

シミュレーション結果
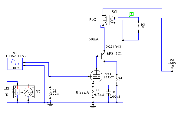
2SA1943を電流ブースターとして使います。エミッタ出力ですが、この場合
はエミッタフォロアではありません。コレクタ出力のような性質を持ちます。
エミッタ端子の電圧変動は、ベースにそのまま現れるので、12AX7の
プレートに帰還がかかり、三極管特性になります。
実測データ
周波数特性

1kHz正弦波

同クリップ時

方形波入力

CDによる方形波なのでリンギングがあります。
方形波出力

アンプを通すとなめらかになります。
三角波

三角波クリップ時


両ch完成しました。

目次に戻る