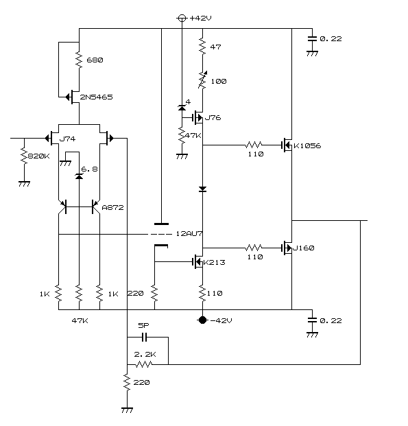
第2作 ハイブリッドアンプ



 限られた電源電圧で真空管を入れようとすると、この位置、この形しかありえ
ません。音を聴いてみるとオケの透明感はいいようですが、バイオリンソロの
表現力は6BQ5アンプに及ばないようです。
















目次に戻る