和風アンプ「桂」

まこれはセン突き板仕上げですが、将来は桂でつくると良いような気がします。
今回は、完全アンプのODNF版を作ってみます。昔シミュレーターでこのようなアンプを考えましたが、
驚異の完全アンプODNF

位相特性が超高域までフラットなのに驚きました。
今回は実用回路を目指してみます。
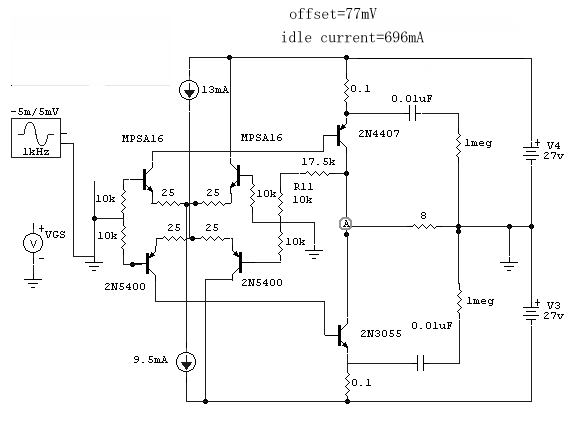
まずシングル接続(下側無帰還アンプ、上側定電流)です。

このように接続すると、ODNFになります。

前回は上側のゲインを欲張りましたが、今回は控えめにします。


このポイントで動作を観察します。

R11を調整し小出力時に上側が定電流に近くなるようにします。






見事に歪補正回路が働いています。下側アンプに歪がなければ、上側は
定電流、歪があればそれに応じて補正信号を出力します。最終的には下側
がクリップしても補正しつづけますから、AB級アンプと同等のドライブ範囲が
確保されます。


周波数特性

上側定電流のゲインに余裕がないと周波数特性は伸びません。
位相特性

三角波クリップ特性

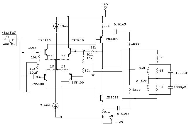
ふと気づいて、負荷をスピーカーにしてみました。

定電流のほうの極小点を探してみましたが、このとおりです。






位相が90度ずれる22kΩを打消しポイントにしました。
そのときの周波数特性

この程度ということはODNFにもゲインのフラット化の働きがあるようです。
位相特性

出力特性

拡大図

位相のずれの関係

波形の補正のようすを見てみます。






このときの合成波形です。

主アンプがクリップしても補正信号をだすので、直線範囲は
NFBアンプより広いようです。
製作編
部品のとりつけ

東芝 C5200 A1943

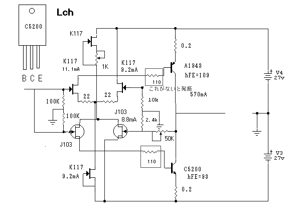
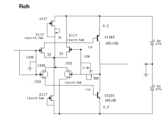
回路図

調整法
補正信号を入れる前と後でゲインが変化しないことを利用します。
1 この結線で1kHZ正弦波を、スピーカー負荷で鳴らしそのときのスピーカ
ー端子のAC電圧を記録しておく。(0.028V)

2 ODNFの結線にして、負荷オープンでオフセットを確認し、0.3Vくらいまで
追い込んでおく。
3 スピーカーをつなぎ、オフセットを80mVくらいにまで調整しておく。
4 同じレベルで正弦波を入力し、同じ出力電圧になるよう50KΩVRを調整。
5 アイドリングを確認。
Lch
オフセット 70mV
アイドリング 560〜625mA
オープンゲインはスピーカーに依存しますので、調整はこのアンプ専用の
スピーカーで行わなくてはなりません。

オフセット 26mV
アイドリング 560mA

完成

音質評価中

このように完全アンプとほぼ同等の歪率が得られています。アイドリング
が大きいため最大出力では勝っています。
音は予想通り素晴らしいものでした。
(終わり)
目次に戻る