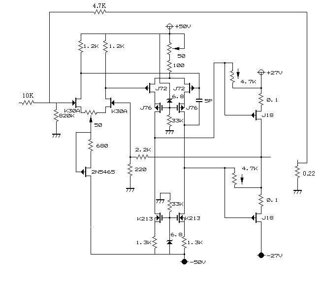
電流正帰還V−FETアンプ

UHC−MOSアンプの音も確認し、やはり耽美的な音を得るには
こういう素子の活用もありだろうと思う私でした。

筐体の製作は1000円のレッドパイン集成材から2つ分はとれるので
経済的な工程です。
半導体アンプでお金がかかるのはやはり放熱器でしょうか。パスコンも
高価な部品です。今回は1個640円の岡谷Vxが4個必要です。
V−FETは当時1個500円でしたが、今買おうとは考えないほうが賢明です。
買えない人はV−FETよりMOS−FETのほうが音も性能もすぐれているのだ
と納得するしかありません。ヤマハB1よりLo-D HMA9500IIのほうが音は良か
ったわけですから。

回路は前回と全く同じですが、進抵抗が入手困難なので定数を一部変えざるを
得ないかもしれません。
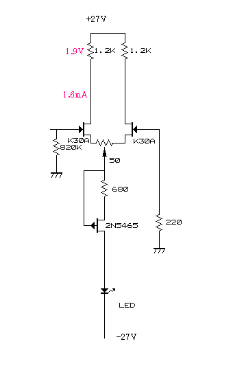
STEP1

初段ができた段階で電圧をかけて電流を測定しておきます。負荷抵抗に
ほぼ同じ電圧が出ていればOKです。
動作確認用にLEDをいれておきました。
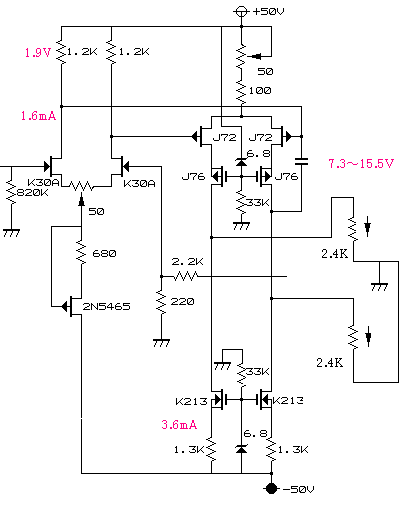
STEP2

バイアス抵抗に発生する電圧をチェックします。J18は+8Vくらいで
330mAほど流れるため、+10Vくらいの深い値にあらかじめ調整して
おく必要があります。
この定数で実装してみました。
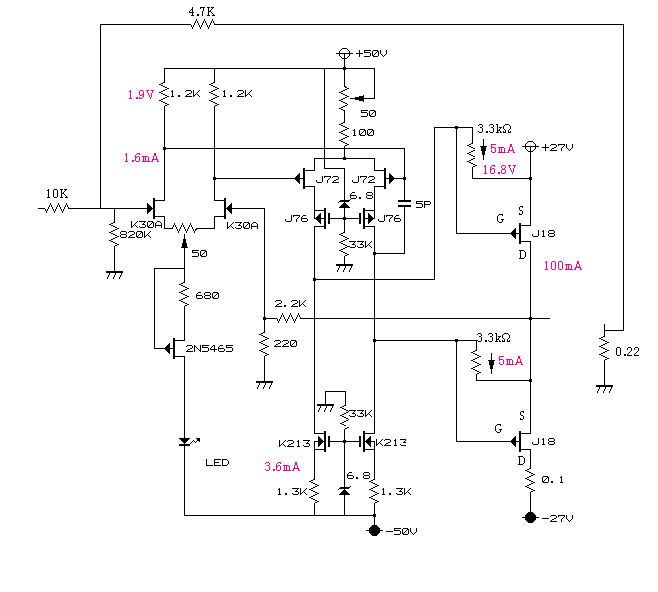
STEP3

オフセットとアイドリング電流を同時モニターしながら音楽をかけて
います。アイドリングが1A〜500mA流れることがわかったので、ゲート
抵抗を3.4kΩに変更しました。
100mAで安定するのが目標です。
最終回路

無事完成

音は美しく格調高いものです。MOSでこの音がだせるかどうかは
なんともいえません。

目次に戻る