UHC−MOS プッシュプルアンプ
の製作
暫くの間秘密にされていたデンオンのUHC−MOS FETは、
日立の2SK1297であり、そのフルモールドタイプが2SK1298
であることはよく知られています。
今回はその2SK1298を選別し、ペアにしてプッシュプルアンプ
を作ることにします。
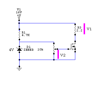
測定回路

ドレイン電流が50mAになるVGSを測定し、石の裏にメモしておきます。
今回はVGS=1.66Vとなる石を4個用意しました。
そのうちの1個の特性をとってみました。

1.24Vくらいから立ち上がり1.5Vくらいから急激に電流が増加
してゆきます。バイアスが1.5Vというと東芝の石などと比べると浅い
ほうです。
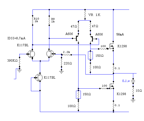
今回もシミュレーションを元に回路をおこしました。
完全対称アンプの基礎
実際の回路図

これを目標にアンプを組み上げてゆきます。

パスコンに使えそうなものを秋葉原で買ってきました。Vx、UΣ、QS、ASC
などが今でも販売中です。
今回はスペースの関係からQSが適当です。

いつものことながらここが登山口のようなものです。ここから雪渓あり岩場
ありで頂上までたっぷり楽しめます。

電圧テストです。必要なバイアス電圧が発生するかどうか
基板だけでテストを繰り返します。

問題なさそうなので実装開始です。

さて入力以外すべて配線し、いよいよ電源をいれるところまで
きました。
プシュッ、ポンとなるのがいやな人はここから永遠に進めないという
やっかいな段階です。
さてこの回路にはドライバー段がないことをを不審に思う人がいると
思いますので、シミュレーターで確かめておきましょう。
UHC−MOSアンプのドライブ条件
1998年に作ったUHC−MOSシングルの音は十分広帯域でしたので
心配はありませんでした。
プシュッ、ポンを回避するには使い古した電池で動作させるなどの方法
がありますが、今回はSWオンしちゃいました。
だめな場合は出力にとんでもない電圧が出ることが多いので、テスター
をつないでにらみながらSWオンします。
ほぼ0Vが出ましたが、あまりぐずぐずはしていられません。一旦電源を
落としてテスターをつなぎかえ、アイドリング電流を見てみます。10mAぐらい
がでていますが、50mAくらいまで上げておきます。もういちどテスターを出力
につなぎ0V近くに調整しておきます。
オフセット、アイドリングとも調整可能だったのでひとまず動作はしている
ので、入力を配線し音をだしてみます。
音の方はまあ普通の音がでているので一安心です。あとは連続運転でアイド
リングの安定を見てみます。これを怠ると、音楽を聴いているうちにアンプが逝って
しまう破目になります。
アイドリングの挙動をみるとSWオン後にぐんぐん下がって安定するので、
制御がかかりすぎですが安全性を重視すればこれで良いのです。
バイポーラ完全対称のときと比べクロスオーバー歪みは出にくいようです。
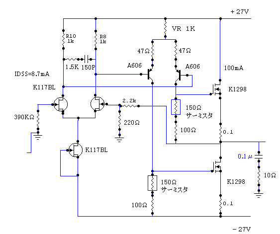
+−27Vの電源で測定しました。

定格出力は20W、+電源を+33Vにすればもっと出力はとれるでしょう。

アイドリングは100mAにし、初段に1.5k+150pのスナバをいれて
完成としました。
最終回路図

2002.9.1製作完了
目次に戻る