無帰還プリアンプ
常用プリはデンオンのPRA2000ZRですが、これのフラットアンプは無帰還
フラットアンプというもので、

このような低歪率を実現しています。一体どうやっているのでしょうか。
不思議でなりませんでしたが、NFB以外で歪を改善する方法はいろいろ
あるようです。しかし歪み信号を抽出する方法がいろいろあり、歪み打ち消し
信号を合成するポイントがいろいろあり、どれも完璧といえるものはありません。
今回非常にすっきりした方式を思いついたので試してみようと思います。
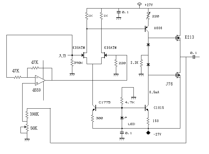
歪み信号引き算回路

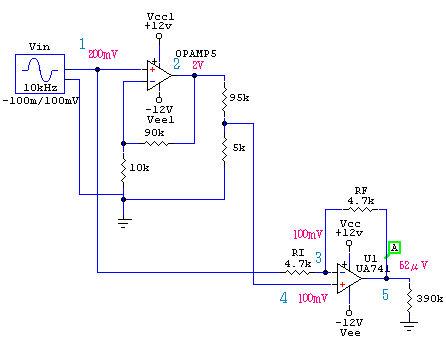
ゲイン 0.991
歪み率 0.05%
引き算回路にオペアンプを用いましたが、歪み率は余りよくありません。
アンプ出力を抵抗で分圧し入力信号とキャンセルするレベルにします。
4559の正負入力レベルが一致したとき、Bの出力は歪み信号のみにな
ります。(すこしずれていてもそれほど問題はありません。)

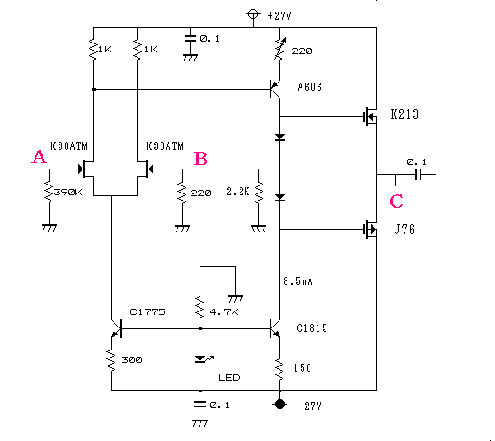
無帰還フラットアンプにはこのような回路を採用しました。ゲインを確定する
ためにバッファをつけました。終段のバイアス電圧を電解コンでショートすると、
歪み率が改善しますが、歪み打ち消しの実力を見るためこのままで実験を行います。



AとCをつないで、引き算回路のBに現れる信号のスペクトルを観察し
ます。
スペアナはいつもefuさんのフリーソフト、Wave
spectraを使わせていただいています。


可変抵抗を回すと、1kHzの信号がノイズに埋もれるポイントが一点だけ
存在します。このとき引き算回路の出力は歪みのみの状態です。
この状態で全部結線すれば完成です。
この歪打ち消し方式はODNFとして考えれば良いようです。ZDRではありませんで
した。お詫びとともに訂正しておきます。

これがその結果です。なかなか素晴らしい?ではありませんか。音は
ぶったまげる程クリアーな音です。素晴らしい切れ味で、これで聴かれる
エコーは本物です。そのためオールFET完全対称プリにとってかわりました。
参考

電解コンデンサーありの時の特性です。
信号キャンセルの条件

シミュレーターで確認しました。これによるとアンプのゲインが10倍のとき、
出力を20分の1にするとキャンセルします。
筐体の製作にとりかかります。

完成


フラットアンプ基板



歪みキャンセル回路



込み入っていますので、全部トレースできませんでした。各自、実体配線図を作って配線するのが望ましいです。