完全アンプIII
構想編

近頃バスレフに取り組んでいるので、電流検出正帰還を採用します。(回路を見ればおわ
かりでしょうが、電流を検出してはいますが、電圧帰還の一種です。)帰還量は調整可能に
しますが、いわゆる反転アンプとは異なるためいまいち原理がよくわかりません。それとと
もに位相補正のノウハウが無いので製作には困難を極めそうです。
帰還のかけかたを一ひねりしてみました。あまり見たことのない回路です。
対称分割帰還とでも言いましょうか。又は
Bridged Feedback。

製作編
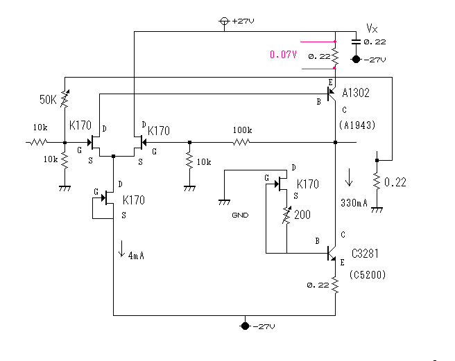
さて準備はこれくらいにして製作にとりかかりたいと思います。

基板は少し大きめにして後ほど電流検出帰還回路を付け加えやすくします。(最初から付け
ることはしません。)
終段には東芝のC3281、A1302を採用することにしました。手に入りやすいし価格も
手ごろだからです。かのMark
Levinson No.383Lもこの石のようです。
初段はK170GRです。K117よりgmが高めなので、オープンループゲインが高くなり
ます。
パスコンは岡谷のV III を用いてみます。(別に意味はありません。多分音は悪いと
います。)

PNPの方のhFEを確認していたほうがいいので、実測してみました。ペア品でしたが
このくらいばらついています。これで初段定電流回路の値を決めることができます。
NPNの方も実測しましたが忙しい人はやらなくても可です。
K170のIdss測定
K170GRを25個くらいまとめて測定しておきます。そのなかから8本選ぶことになります。
今回はこのような数値のものを使いました。
| L ch | 1 | 4.06mA | 差動用 |
| 2 | 4.07 | 差動用 | |
| 3 | 4.08 | 定電流用 | |
| 4 | 約4 | NPN定電流用(2.5より大きければ可) | |
| R ch | 1 | 5.06 | 差動用 |
| 2 | 5.07 | 差動用 | |
| 3 | 4.76 | 定電流用 | |
| 4 | 約4 | NPN定電流用(2.5より大きければ可) |
以上より終段のアイドリング電流は、
Lch (4.08/2)*172=350 mA
Rch (4.76/2)*151=359 mA
になる予定です。
Lch が完成しました。発振の心配は全くないようです。きれいな音で音楽が鳴っています。
アイドリング電流は330mAになっています。まだ電流検出帰還はほどこしていません。しばらくは
東芝の石でいいのか音質を確認する必要があります。

現在の回路の状況です。可変抵抗は200Ωにしました。パスコンはスペースの関係
でVxにしました。
両ch完成しました。音をしばらく確認中ですが、NECよりは暖かみのある音です。
スティーブ ライヒを聴いてみるといわゆる完全アンプの音です。これで当分は安心
です。左右のアイドリング電流は予想どうりほぼ同じに仕上がりました。

現在入手可能なパワートランジスタは東芝かサンケンになりますが、サンケンのほうが
ft は高いようです。音に違いがあるか作ってみる必要があるでしょう。

アンプが電流出力の場合、スイープ信号を入れると、ノードAにはスピーカーのインピーダンス
カーブが電圧として現れ、ノードBはフラットになります。
アンプが電圧出力の場合、ノードAの電圧はフラットに、ノードBにはスピーカーのコンダクタンス
のようなもの?が現れます。これを正帰還してしまうわけです。
直観的にはこれでアンプの出力インピーダンスがさらに下がるように想像できます。
完全アンプの出力インピーダンスは約8Ωなので、穏やかな電流出力アンプといえます。
foでの過電流によってボイスコイルを焼くことはありません。電圧出力アンプに比べて、電磁
制動がゆるやかなので、過渡特性に違いがでてきます。
FE83バスレフ
ノードA

ノードB

インピーダンスカーブをひっくり返したようなものが現れています。
FE103密閉
ノードA

ノードB

完成回路

VR50Kで Z=7.0Ω、
完全に絞ると音量が無くなります。その少し手前では
Z=5.7Ωと
なりました。正帰還なしではZ=8.28Ωです。
負性インピーダンスに持って行くには完全アンプでは無理なので、完全アンプIIIはこれで
完成です。
Z=5.7
Ωでは透明感はそのままで、少し締まった音調になりました。というか全く新しい音
です。
完成日 2000年7月30日

おまけ
対称分割帰還ではZ=17〜7.9に可変できます。Z=17では低域の量感が増し、少しざらついた
音調になります。もっと低インピーダンスのアンプに応用できそうです。
2004.2リニューアル
放熱器を大きいのに換装

あまり熱くならないので、アイドル電流を増やせそうです。
音はとっても素晴らしく、FETアンプほどの華やかさはないものの、バイポーラでここまで
良いのかという音です。
勿論大音量にすると歪みますので作られた方は、小型システムで試聴をお願いします。
はたしてMFBがかかっているのか、長い間疑問でしたが、氷解しました。
帰還抵抗 なし Zo=8.7Ω
4.7kΩ Zo=7.4Ω
2.2kΩ Zo=7.0Ω
Zo=7.0ΩのときのIV解析を行いました。

電圧の動きを観察すると、負性インピーダンスのときとは異なります。
電圧MFBはかかってないようです。