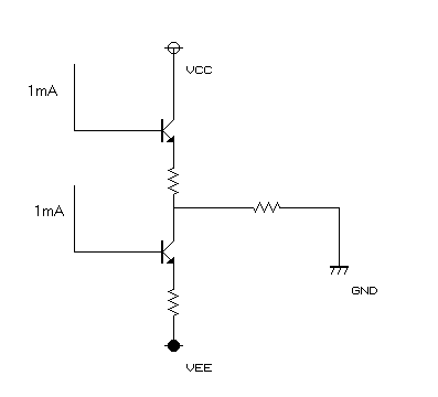
電流演算アンプ
Hfeの等しいバイポーラをそれぞれ1mAの電流でベースをドライブすると、
Hfe mAのコレクタ電流が流れ、その差電流が負荷に出力されます。

バイポーラを純粋な電流演算素子として働かせようという試みです。




(1998年5月製作)
電流演算思想について
精度の高い電流演算器があれば、それはアンプにも使えます。なぜなら
アンプは単機能の電流演算器とみなせるからです。
電子回路で電流の四則演算ができるかというと、加算、減算、乗算はでき
るようですが、除算は難しいようです。
アンプを電流演算器とみなして、回路を吟味してゆくと、正しく演算され
ていない部分があるのに気づきます。
1 バッファがはいると、電流演算性がくずれる。
(理想バッファを考えると、負荷に応じて電流無制限という条項が
はいるので)
2 IV変換をたとえていうなら、演算結果をいちど紙に書いてから
また計算を始めるようなものである。
回路からこのような部分を排除してゆくと、電流演算性を重視したアンプが
できあがるわけです。
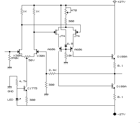
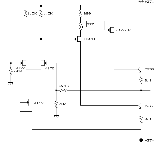
ユニバーサルアンプ
熱補償とドリフトの問題が解決しないためいつまでたっても出来ませんでした
が、今回意外とあっさりできてしまいました。TO−3型のバイポーラトラジス
タを差し替えて、オフセットの調整をすればそのまま音を聴くことができます。
入手したTRで音を聴いてみました。
| Hfe(Ic=420mA) | ||
| 日立 | C935 | 10,11 |
| C1030 | 63,74 | |
| 東芝 | C792 | 125,77 |
| C1617 | 67,72 | |
| 2N3055 | 64,62 | |
| NEC | C939 | 24,29 |
書くと風説になりそうで好ましくないですが、音の傾向は、日立は
クール、東芝は暖かみがあり、NECは生気のある音と聴きました。


(1998年6月製作)