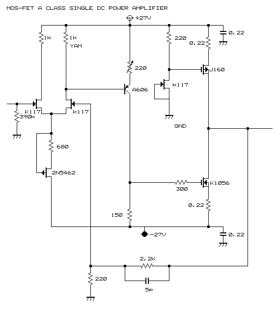
MOS−FET A級シングルアンプ


 このジャンルはPASSラボラトリーのものが有名ですが、このアンプは
それとかなり似通ったものになっています。
 A級シングルアンプは、B級プッシュプルに比べてやはり微小信号が
細かく正確で、情報量が多いと思います。

(1996年9月製作)






目次に戻る