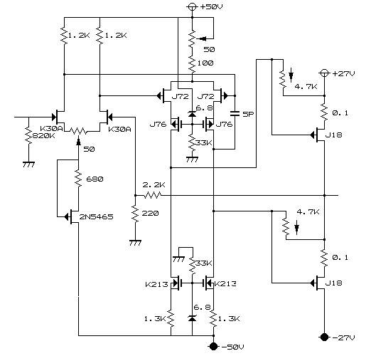
V−FET完全対称アンプ
一時期秋葉原にソニーのV−FET、2SJ18が安価ででまわってい
たことがありました。それを利用して、設計したものです。ほぼ必然的に
完全対称アンプになりますが、MJ1994年9月号にでていた参考図を
もとに、検討を加えた結果このような回路ができました。
(1996年3月製作)




参考
最大定格
| 項目 | 記号 | K60/J18 | 2SK82 | TKS45F323 |
| ゲート・ドレイン電圧 | VGDO | 170V | 240V | 450V |
| ゲート・ソース電圧 | VGSO | 30〜50V | 45V | 30V |
| ドレイン電流 | ID | 5A | 10A | 4A |
| 許容損失 | PT | 63W | 95W | 150W |
| 接合部温度 | Tj | 120℃ | 120℃ | 150℃ |
| 保存周囲温度 | TSTG | -50〜150℃ | -50〜+150℃ | -55〜+150℃ |
| ゲート電流 | IG | 0.5A | 1A | |
電気的特性
| 項目 | 記号 | K60/J18 | 2SK82 | TKS45F323 |
| ゲート・ドレイン漏れ電流 | VGDO | 0.1μA(TYP)100μA(MAX) | 0.1μA(TYP) | 100μA(MAX) |
| ドレイン・ソース遮断電流 | IDSX | 0.1μA(TYP)100μA(MAX) | 0.1μA(TYP) | 100μA(MAX) |
| ゲート・ソース遮断電圧 | VGS(OFF) | 18V(TYP) | -20V(MAX) | |
| ゲート・ソース間オン抵抗 | rON | 0.7Ω | ||
| 入力容量 | CGS | 190pF | 380 pF | 470pF |
| 帰還容量 | CGD | 70pF | ||
| 最大発振周波数 | fmax | 300MHz | ||
| 電圧増幅率 | μ | 4 | 4 | 27 |
| 出力抵抗 | Ω | 16 | 10 | 25〜52 |
| gm | S | 0.25 | 0.52 | |
| オン電圧 | VON | 6V(TYP) |
参考
J18に8Ωの負荷線をひく
