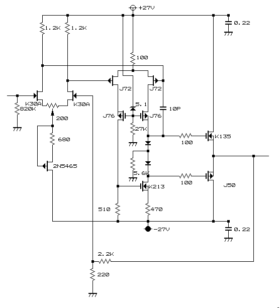
金田式オールFETパワーアンプ

 音と作りやすさと安定度を総合すれば、このアンプが一押しです。金田式の
名作であると私は思います。

 差動2段+純コンプリ出力段のごく普通の回路ですが、見てください。この
非凡な部品選択と回路の妙を。(MJ1993年3月号)

 完成して音を聴いたときには、メーカー品をはるかに凌ぐ音質にとても感激
しました。

















目次に戻る